发布时间:2025-09-16来源:新绿杯官方网站浏览次数:2148次
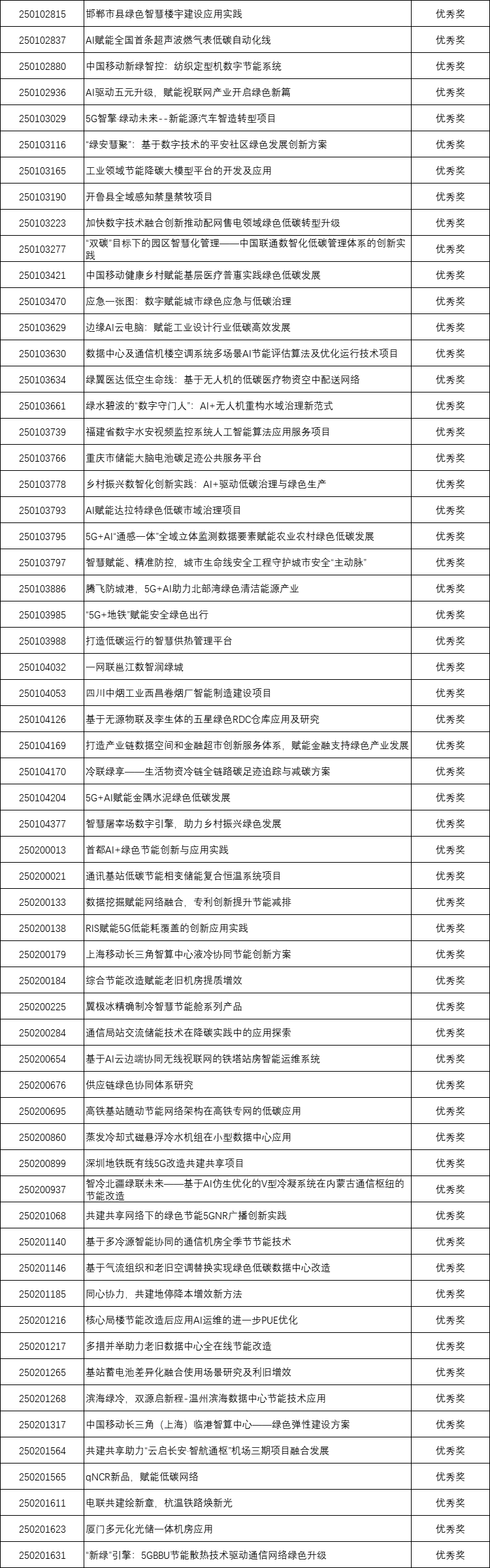
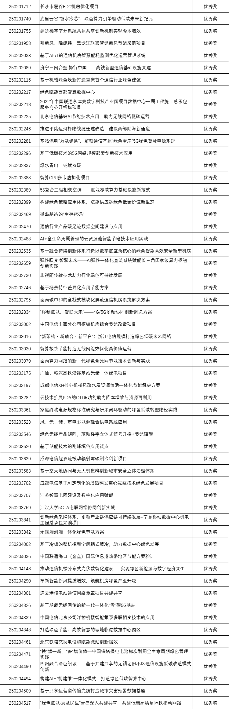
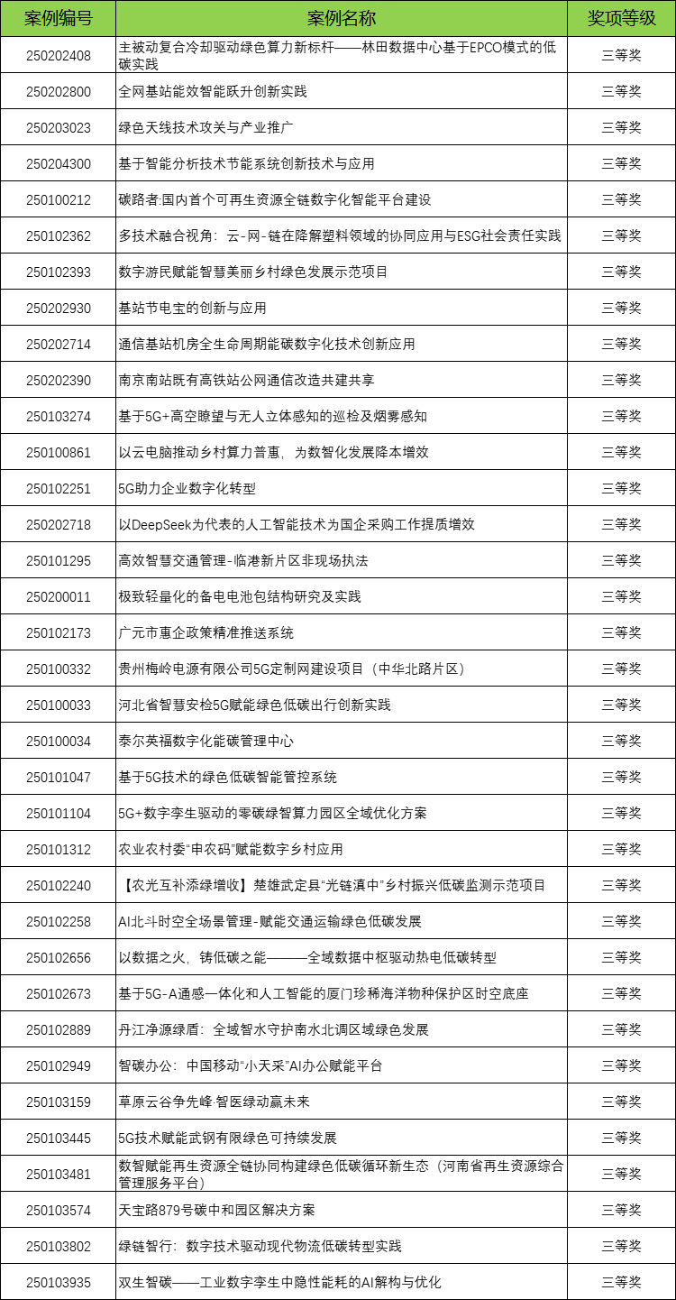
第三届“新绿杯”信息通信行业赋能碳达峰碳中和创新大赛经过多轮激烈角逐,最终遴选出一等奖16名、二等奖30名、三等奖74名、优秀奖178名。现将比赛结果予以公布。
第三届“新绿杯”信息通信行业赋能碳达峰碳中和创新大赛
全国总决赛获奖名单